近期,英国皇家化学会(RSC)权威化学类综合刊物《化学科学》(Chem. Sci. 2016, 7, 6325;IF 9.144)报道了上海药物所在荧光分子探针构建与应用方面的研究进展,这是继今年七月以来(Chem. Sci. 2016, 7, 4004)《化学科学》第二次以封面形式报道上海药物所李佳课题组在分子探针与诊断方面的前沿交叉科研工作。
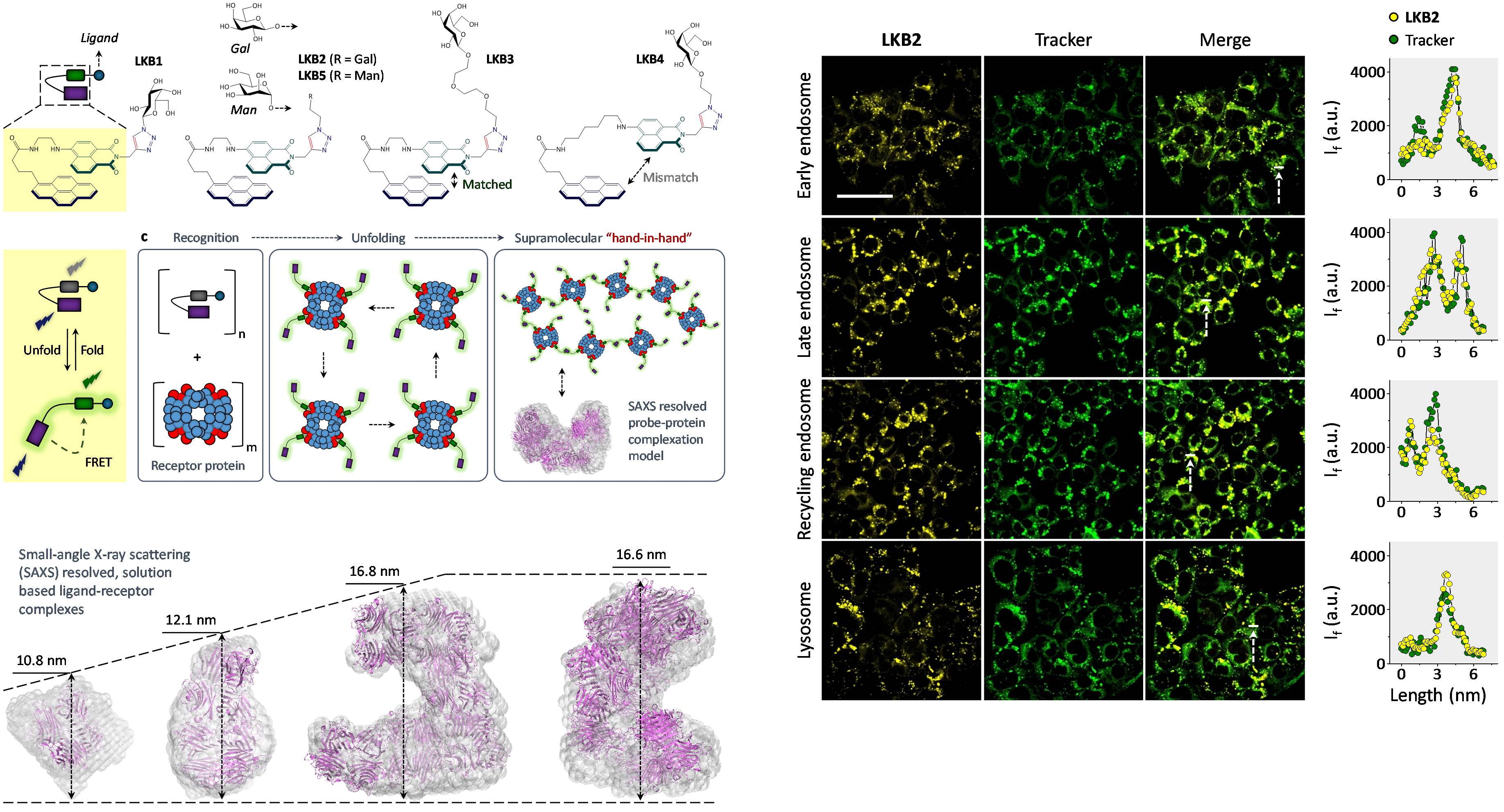
发展可用于检测生物大分子(如核酸、蛋白质)的小分子荧光探针一直是国际上的研究热点,然而可用于检测并协同调控生物大分子结构的分子探针较为少见。上海药物所李佳课题组与华东理工大学贺晓鹏副研究员课题组合作,共同开发了一种可用于同时检测并交联蛋白质的新型半乳糖基折叠型探针。由于芘的荧光发射光谱和萘酰亚胺的吸收光谱有很大的重叠,两个基团在合理的空间结构下能发生分子内荧光共振能量转移(FRET),使小分子探针在未与靶标结合情况下发生荧光自淬灭现象,而一旦与细胞膜表面的受体——脱唾液酸糖蛋白受体(ASGPr)或相应凝集素——花生凝集素(PNA)识别后,分子内的堆叠会被破坏,荧光会增强,进而可以实现靶向地标记肝癌细胞。为解析上述糖基折叠体与生物标志物的作用模式,研究人员进一步与国家蛋白质中心的李娜博士合作,利用小角度散射(SAXS)技术证实了这一折叠体可通过与PNA的相互作用解折叠,进而通过芘的分子间堆叠作用形成探针/凝集素超分子交联体。
基于半乳糖-ASGPR的特异性相互作用,该小分子探针可实现对高表达ASGPR的肝癌细胞特异性靶向结合及灵敏的荧光成像,而几乎不对一系列不表达此受体的对照细胞产生标记效应。研究人员进一步利用激光扫描共聚焦技术探索了小分子探针与早期内涵体、晚期内涵体、循环内涵体及溶酶体的共定位情况,可视化揭示ASGPr的内吞过程,准确定位受体在早期内涵体、晚期内涵体、循环内涵体及溶酶体的转位、更新等生命过程,从而实现一整套完整的细胞内探针的追踪考察,为今后实验中探究不同种类、不同构型糖探针的细胞内吞途径的差异性打下基础。
此外,李佳课题组先前发表于《化学科学》的糖基石墨烯诊断(Chem. Sci. 2015, 6, 1996)与糖基金纳米颗粒诊疗(Chem. Sci. 2016, 7, 4004)工作被刊物中的专栏“Global Challenges: Health & Food”亮点介绍,此专栏旨在介绍国际学术界应对全球健康与食品重大挑战性问题的优秀工作。
该研究工作是在李佳研究员、臧奕研究员和贺晓鹏副研究员的指导下,由双方课题组的学生厉凯彬、王欢等协作完成。该研究获得了973项目、国家自然科学基金等的资助。
文章链接:http://pubs.rsc.org/en/content/articlelanding/2016/sc/c6sc02366e#!divAbstract

“Global Challenges: Health & Food”专栏链接:

(供稿部门:李佳课题组;供稿人:臧奕)